St Joseph’s College of Education

HISTORY OF THE COLLEGE

St. Joseph’s College of Education, Mysuru a pioneer institution of Teacher Education embodies the educational vision of Most. Rev. Dr. Matthias Fernandes the founder of the institute in 1971 under the Mysore Diocesan Educational Society (MDES), Karnataka, affiliated to University of Mysore. It is a religious minority and a Grant-in-aid institution which has been catering to the needs of rural and urban secondary schools for the last 53 years. The college is marching towards greater heights under the patronage of His Grace Most Rev. Dr. Bernard Moras, the Apostolic Administrator, Diocese of Mysore and the charismatic leadership of Rev. Fr. Edward William Saldanha, the Secretary and Correspondent of MDES with Rev. Fr. Naveen Kumar, the Treasurer of MDES and Dr. Priya Mathew, the Principal of the college. The college has a beautiful ambiance with sylvan surroundings. The college has an excellent academic record as students secure ranks in the university examination. The alumni of the college are serving at several institutions all over the country and abroad as dynamic leaders.

A HUMBLE BEGINNING……….

The college was founded with the aim of training quality teachers for the country and particular for the rural areas where good education could work as a powerful instrument of social change. It is through preparing useful and enlightened citizens that education can play a vital role towards democracy and national development.

St. Joseph’s College endeavors to set a high standard in respect of academic excellence as well as in the inculcation of the right values and attitudes among the students who enter its portals.

The Founding fathers believed in providing firm foundation through the motto- “Love, Loyalty and Service” – which will make students contemporary in outlook, yet proud of the Indian culture.

The college which is 54 years old, caters to the needs of urban and rural secondary schools by providing the much needed expertise through its training programmes both in Kannada and English. 52 batches of students leaving the portals of St. Joseph’s College of Education, scattered all over the nation and worldwide are continuing to spread the aroma of knowledge. With the vision, “To prepare knowledgeable, committed, competent, innovative, creative teachers with desirable values and attitudes through quality teacher education Programmes and practices”. Out of 52 batches, more than 50 batches have secured cent percent results with ranks and a majority scoring distinction. Our students are definitely bringing laurels to their Alma Mater while participating in curricular and co-curricular activities.

We are proud to say that many Heads of several institutions in and outside Mysore city including MDES institutions are our proud Alumni. Apart from this, our Alumni are rendering their services in different departments like Railways, as Block Education officers, Assistant commissioners, in Police department, Revenue, Forest department etc.

The college has also gained name among the colleges of University of Mysore for discipline, systematic way of teaching, programmes being conducted and regularity. It is much sought after by all aspiring teachers.

OUR PATRONS

 

PATRONS

Year

1

Most Rev. Dr. Mathias Fernandes

1971-1985

2

Most Rev. Dr. Francis Michaelappa

1987-1993

3

Most Rev. Dr. Joseph Roy

1995-2003

4

Most Rev. Dr. Thomas Anthony Vazhapilly

2003-2017

5

Most Rev. Dr. K. A William

2017-2023

6

Most Rev. Dr. Bernard Moras

2023-2025

7

Most Rev. Dr. Francis Serrao S J

Present Patron

OUR SECRETARIES AND  CORRESPONDENTS

 

SECRETARIES AND  CORRESPONDENTS

Year

1

Rev. Fr Dennis Noronha

1971-1989

2

Rev. Fr. Joseph D’Mello

1989-1996

3

Rev. Msgr. (Dr) N.S  Marie Joseph

1996-2003

4

Rev. Raphael M Colaco

2003-2009

5

Rev. Fr. Thomas Becket D’Souza

2009-2015

6

Rev. Fr. K.A William

2015-2017

7

Rev. Fr. Vijay Kumar

2017-2024

8

Rev. Fr. Edward William Saldanha

Present Secretary &

 Correspondent

OUR PRINCIPALS

 

Principal

Year

1

Prof. K. Basavaiah

1971-1974

2

Prof. S. Philpose

1974-1978

3

Mrs. Nalini Singh

1978-2001

4

Mrs.  Dorothy Rodrigues

2001-2003

5

Mr. Marcel .C. Enos

2003-2014

6

Mrs. Mary Rose

2014-2017

7

Dr. Priya Mathew

Present Principal

 

OUR MANAGEMENT

The Mysore Diocesan Educational Society (MDES) is constituted to administer, manage and co-ordinate effective, efficient and smooth functioning of institutions started in the catholic Diocese of Mysore. It is one of the best known Catholic Educational Societies promoting the cause of Educational Ministry even in the remote villages in the four districts of Karnataka namely, Mysore, Mandya, Kodagu and Chamarajanagara. The Society was started with the aim of providing value based education in the rural and urban areas eventually the schools and colleges were started in the remote areas to cater to the needs of the poor and marginalized sectors of the society who do not have access to good education.

SJCE, Mysuru is one of the 153 educational institutions governed by the Mysore Diocesan Educational Society (M.D.E.S) and has over sixty years of experience managing colleges and schools in southern districts of Karnataka namely, Mysuru, Mandya, Kodagu, and Chamarajanagar.

St. Joseph’s College of Education, Mysuru a pioneer institution of Teacher Education embodies the educational vision of Most. Rev. Dr. Matthias Fernandes the founder of the institute in 1971 under the Mysore Diocesan Educational Society (MDES), Karnataka, affiliated to University of Mysore. It is a religious minority and a Grant-in-aid institution which has been catering to the needs of rural and urban secondary schools for the last five decades. The college is marching towards greater heights under the patronage of Most Rev. Dr. Francis Serrao, S.J., Bishop of Mysore and President of MDES and the charismatic leadership of Rev. Fr. Edward William Saldanha, the Secretary and Correspondent of MDES with Rev. Fr. Naveen Kumar, the Treasurer of MDES and Dr. Priya Mathew, the Principal of the college. The college has a beautiful ambiance with sylvan surroundings. The college has an excellent academic record as students secure ranks in the university examination. The alumni of the college are serving at several institutions all over the country and abroad as dynamic leaders. 


Most Rev. Dr. Francis Serrao, S.J
Bishop of Mysore and President of MDES
Rev. Fr. Edward William Saldanha
Secretary
Rev. Fr. Naveen Kumar
Treasurer
Dr. Priya Mathew
Principal, St. Joseph’s College of Education

GOVERNING BODY

Most Rev. Dr. Francis Serrao, S.J
Bishop of Mysore and President of MDES
Rev. Msgr. Alfred John Medonca
Vice – President
Rev. Fr. Edward William Saldanha
Secretary
Rev. Fr. Naveen Kumar
Treasurer
Rev Fr. James Dominic
Member
Rev. Fr. Joseph Packiaraj
Member
Rev. Fr. Sebastian Alexander
Member
Rev. Fr. Mariraj
Member
Rev. Fr. Anthonappa
Member
Rev. Fr. N. T. Joseph
Member

GOVERNING COUNCIL OF THE INSTITUTION

The College council consists of Secretary, Treasurer, CEO, University representative, Principal and Staff of the college.

Rev. Fr. Edward William Saldanha
President, Secretary & Correspondent, MDES
Dr. Pushpa M
UNIVERSITY REPRESENTATIVE, Professor, Dept. of Studies in Education
Dr. Priya Mathew
MEMBER SECRETARY, Principal, St. Joseph’s College of Education, Mysuru
Rev. Fr. Naveen Kumar
Member, Treasurer, MDES, Mysore
Mr. Seby Mavely
Member, C.E.O, Training & Development, MDES
Mrs. Anne Jaya Sheela
Member, Assistant Professor, St. Joseph’s College of Education

PRINCIPAL MESSAGE

Teachers are invaluable to society as they enlighten minds, shape character, and guide learners towards truth and excellence. At St. Joseph’s College of Education, Mysuru, we believe that teacher education is not merely a professional preparation but a sacred responsibility to mould future nation-builders.

With a strong legacy of quality education, the institution provides a supportive learning environment and expert guidance to develop competent, compassionate, and innovative teachers. The academic journey at St. Joseph’s prepares aspiring educators to become skilled techno-pedagogues who are intellectually strong, humane, and socially responsible, ready to contribute meaningfully to a just and enlightened society.

May your life at St. Joseph’s College of Education be enriching and transformative, inspiring you to contribute meaningfully to society and to recreate a better, just, and enlightened world through education.

Best wishes and God bless you.

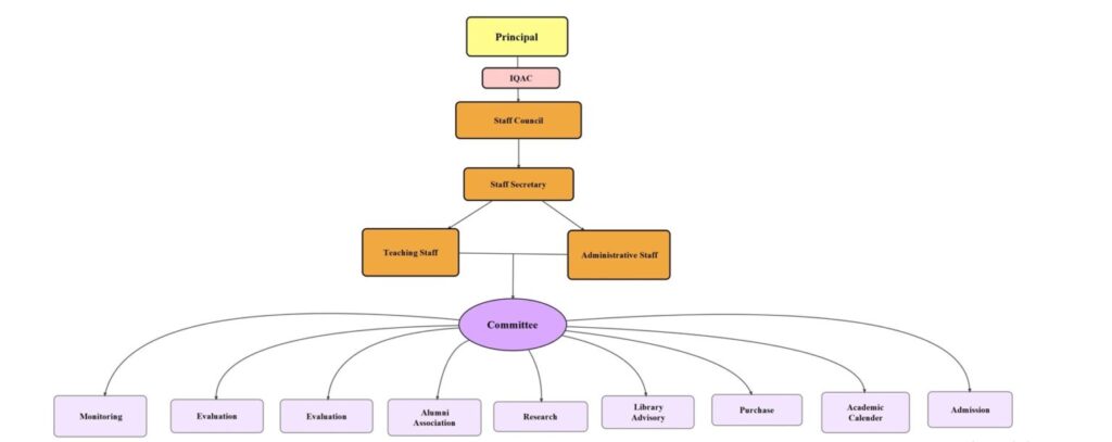
STAFF COUNCIL

The staff council comprises of the Principal and faculty members. Periodic meetings are arranged to discuss the academic matters.


Dr. Priya Mathew
Principal
Mrs. Anne Jaya Sheela
IQAC Coordinator
Mrs. Shruthy Sadasivan
Staff Secretary
Dr. Asha P Pathrose
Assistant Professor
Mrs. Nageswari P N
Assistant Professor
Dr. Yogesha K A
Assistant Professor
Dr. Chaluvarajaswamy K T
Assistant Professor
Dr. Sandeep S
Assistant Professor
Ms. Reena Phoebe
Assistant Professor
Mrs. Chera Agustina
Assistant Professor
Ms. Nazia
Assistant Professor
Krithika B P
Assistant Professor
Mr. Yeshu Bhaskar B
Assistant Professor
Mr. Christy Raj D
Assistant Professor

Parent’s Teachers Meeting

St. Joseph’s College of Education has a Parent Teacher Association which is reconstituted every year. This association includes all faculty members and parents of all students. It supports the various developmental programmes of the college.

ADMINISTRATIVE STAFF

The administrative staff take care of the administrative responsibilities.


Mrs. Radha M R
Librarian
Mrs. Meenakshi V B
Office Assistant cum Computer Operator
Mrs. Mohana Lakshmi A P
Office cum Account Assistant
Mr. Jeevan Kishor
Office cum Account Assistant
Mr. Ashwath K
Technical Assistant
Mr. Arjun
Store Keeper
Mr. Anthony M
Attender
Mrs. Poovamma
Support Staff
Mrs. Jyothi
Support Staff
Scroll to Top